Forschung und Entwicklung, Intralogistik, Logistik, Luft- / Raumfahrt, Maschinenbau, Medizintechnik, Mikrotechnik

  • Startseite
  • Service
    • Kontakt
    • Impressum
    • Datenschutzerklärung

Autor: Firma Verifysoft Technology

Code-Coverage-Analyse mit erweitertem Reporting

Code-Coverage-Analyse mit erweitertem Reporting

Posted on 10. März 202615. März 2026 by Firma Verifysoft Technology
Verifysoft Technology, Spezialist für statische Codeanalyse und Embedded Code Coverage, präsentiert auf der embedded world 2026 eine neue Version des Coverage Analysers Testwell CTC++. Das neue Rele... Read More
Reverse Engineering für die Analyse von Legacy-Quellcode

Reverse Engineering für die Analyse von Legacy-Quellcode

Posted on 4. Februar 2026 by Firma Verifysoft Technology
Verifysoft Technology, führender Anbieter von Tools, Dienstleistungen und Schulungen zur Steigerung der Softwarequalität, gibt die Verfügbarkeit der neuesten Version des Codeanalysetools Imagix 4D ... Read More
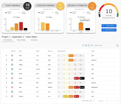
Statische Codeanalyse bei sicherheitskritischen Softwareprojekten

Statische Codeanalyse bei sicherheitskritischen Softwareprojekten

Posted on 7. Oktober 20254. Februar 2026 by Firma Verifysoft Technology
Verifysoft Technology, führender deutscher Anbieter von Tools, Dienstleistungen und Schulungen zur Steigerung der Softwarequalität, zeigt auf der IT-Security-Fachmesse it-sa (Halle 7 / 7-122) die ne... Read More
Fremden Quellcode analysieren, dokumentieren und optimieren

Fremden Quellcode analysieren, dokumentieren und optimieren

Posted on 18. Juli 20254. Februar 2026 by Firma Verifysoft Technology
Verifysoft Technology, führender Anbieter von Tools, Dienstleistungen und Schulungen zur Steigerung der Softwarequalität, gibt bekannt, dass das Codeanalysetool Imagix 4D von Imagix in der neuen Ver... Read More
Statische Codeanalyse in Minuten statt Stunden

Statische Codeanalyse in Minuten statt Stunden

Posted on 20. Mai 20254. Februar 2026 by Firma Verifysoft Technology
CodeSecure, führender Hersteller von Lösungen für die statische Analyse von Software im Hinblick auf Sicherheitsmängel, präsentiert CodeSonar 9. Zu den wichtigsten Neuerungen zählt eine signifik... Read More
Verifysoft Technology auf der Embedded World 2025: Umfassendes Lösungsportfolio zur Steigerung der Softwarequalität

Verifysoft Technology auf der Embedded World 2025: Umfassendes Lösungsportfolio zur Steigerung der Softwarequalität

Posted on 11. März 20254. Februar 2026 by Firma Verifysoft Technology
Verifysoft Technology präsentiert auf der Embedded World 2025 ein umfassendes Lösungsportfolio zur Steigerung der Softwarequalität. Der Spezialist für Embedded Code Coverage und statische Codeanal... Read More
Code Coverage Analyser Testwell CTC++ mit neuem „Merging“-Feature für Quellcodevarianten

Code Coverage Analyser Testwell CTC++ mit neuem „Merging“-Feature für Quellcodevarianten

Posted on 17. Dezember 20244. Februar 2026 by Firma Verifysoft Technology
Verifysoft Technology, Spezialist für Embedded Code Coverage und statische Codeanalyse, präsentiert die Version 10.2 des Code Coverage Analysers Testwell CTC++. Beim neuen Release des Tools zur Mess... Read More
Die Software-Lieferkette absichern

Die Software-Lieferkette absichern

Posted on 14. November 20244. Februar 2026 by Firma Verifysoft Technology
CodeSecure, führender Hersteller von Lösungen für die Analyse und das Testen der Softwaresicherheit, hat seine Binärcode-Analyse-Plattform CodeSentry aktualisiert. CodeSentry ermöglicht es Untern... Read More
Statische Codeanalyse für sicherheitskritische Softwareprojekte

Statische Codeanalyse für sicherheitskritische Softwareprojekte

Posted on 23. Oktober 20244. Februar 2026 by Firma Verifysoft Technology
CodeSecure, führender Hersteller von Lösungen für die statische Analyse von Softwaresicherheit, hat die Version 8.2 des Tools CodeSonar veröffentlicht. CodeSonar kommt vor allem im Umfeld sicherhe... Read More
Verifysoft veranstaltet 1. Code Coverage Day

Verifysoft veranstaltet 1. Code Coverage Day

Posted on 16. September 20244. Februar 2026 by Firma Verifysoft Technology
Verifysoft Technology, Spezialist für Embedded Code Coverage und statische Codeanalyse, veranstaltet am 24. September 2024 den ersten Code Coverage Day. Interessenten, Anwender und Partner erhalten d... Read More
  • 1 of 4
  • 1
  • 2
  • 3
  • 4
  • Weiter »

Neueste Beiträge

  • KVP im Unternehmen: Kontinuierliche Verbesserung als Schlüssel für Effizienz und Wettbewerbsfähigkeit
  • AUMOVIO verkauft Standort in Rheinböllen an RHB-Industries
  • Dr. Sebastian Springer wird Chief Executive Officer von Beko Technologies
  • Preislistenmanager startet: Neue SaaS-Plattform revolutioniert das Preislistenmanagement
  • Background Checks in der Schweiz: Was HR-Teams 2025 wissen müssen

Archiv

Kategorien

  • Allgemein
  • Beutechnik
  • Biotechnik
  • Elektrotechnik
  • Energie- / Umwelttechnik
  • Events
  • Fahrzeugbau / Automotive
  • Forschung und Entwicklung
  • Intralogistik
  • Logistik
  • Luft- / Raumfahrt
  • Maschinenbau
  • Medizintechnik
  • Mikrotechnik
  • Optische Technologien
  • Produktionstechnik
  • Shortnews
  • Software
  • Stellenangebote

RSS TechnologieBox

  • Dr. Sebastian Springer wird Chief Executive Officer von Beko Technologies
  • Mehr als eine Formalität: Warum Referenzprüfungen in Deutschland, Österreich und der Schweiz zum 1. Mai neu gedacht werden müssen
  • Leerlauf kostet: Wie volatile Kraftstoffpreise Flottenbetriebe unter Druck setzen

RSS Maschinenbau-Journal

  • Dr. Sebastian Springer wird Chief Executive Officer von Beko Technologies
  • Hiller auf der IFAT 2026
  • BANTLEON und FESTO entwickeln automatisiertes Fluidmanagement

Für die oben stehenden Pressemitteilungen, das angezeigte Event bzw. das Stellenangebot sowie für das angezeigte Bild- und Tonmaterial ist allein der jeweils angegebene Herausgeber verantwortlich. Dieser ist in der Regel auch Urheber der Pressetexte sowie der angehängten Bild-, Ton- und Informationsmaterialien. Die Nutzung von hier veröffentlichten Informationen zur Eigeninformation und redaktionellen Weiterverarbeitung ist in der Regel kostenfrei. Bitte klären Sie vor einer Weiterverwendung urheberrechtliche Fragen mit dem angegebenen Herausgeber.

Powered by Plum Theme.
© 2026 . All Rights Reserved.
Durch die Nutzung dieser Website erklären Sie sich damit einverstanden, dass unsere Dienste Cookies verwenden.